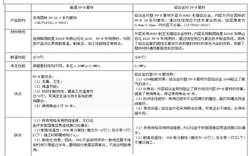
PP-R管材與鋁合金襯塑PP-R管材對比圖
普通PP-R管與“興紀龍”牌鋁合金襯塑PP-R管都用于日常生活用水,兩者各自有哪些不同呢,我們來看看:
一、產品結構不同
普通PP-R管材
鋁合金襯塑PP-R管材
普通PP-R管采用國標S5-S2.5系列管材(GB/T18742.2-2002),而鋁合金襯塑PP-R管外層為6063無縫鋁合金,內層為符合國標的PP-R S4系列管材,通過線性預應力技術復合而成。鋁層厚度為0.6mm-1.8mm,內外層不分離(CJ/T321-2010)。
二、材料特性不同
普通PP-R管選用韓國曉星R200P和燕山石化4220 PP-R專用原料,與同類產品對比具有耐高溫,耐高壓,加工性能穩定等特點。鋁合金襯塑PP-R管外層采用6063航空無縫鋁合金材料,內層采用韓國曉星R200P和燕山石化4220 PP-R專用原料,通過線性預應力復合技術制造而成,保持了鋁合金管的鋼性及豪華外觀和塑料材料環保無污染的優勢,克服了塑料材料遇熱膨脹變形的弱點。
三、耐溫性能不同
普通PP-R管一般適用溫度≦70℃,鋁合金襯塑PP-R管一般適用溫度≦80℃。
四、承壓性能不同
普通PP-R管根據管材級別不同,承壓1.25MPa-2.5MPa,鋁合金襯塑PP-R管承壓2.0MPa。
五、優缺點對比
1.普通PP-R管優點:
(1)無毒、衛生。
(2)保溫節能。
(3)較好的耐熱性。較高工作溫度可達70℃,可滿足生活冷熱水系統的使用要求。
(4)使用壽命小于50年。
缺點:
(1)所有規格采用熱熔連接,大口徑由于安裝困難容易造成接口處漏水。
(2)耐高低溫性: PPR管有冷脆性(脆點為-10℃),在冬季(5℃以下)施工時即需特別小心。
(3)耐老化性差,因此,PPR產品說明書中一般規定露天堆放時間不得超過半年,露明部分表面容易氧化,不適合明裝使用。
2.鋁合金襯塑PP-R管優點:
(1)100%阻氧效果:鋁合金襯塑PP-R管材外層鋁合金100%阻止了氧氣的滲入。
(2)長壽命:外層鋁合金有效阻止了紫外線對內層PP-R管材的傷害,提高了使用壽命,保證使用壽命50年。
(3)抗沖擊性能好:使用過程中不會因偶爾的撞擊、敲打和撞擊而造成破壞。
(4)美觀華麗:鋁合金外觀采用噴涂處理,可保證永不褪色,永保華麗外觀。
缺點:
(1)所有規格采用熱熔連接,大口徑由于安裝困難容易造成接口處漏水。
(2)耐高低溫性: PPR有冷脆性(脆點為-10℃),在冬季(5℃以下)不建議施工。

