興紀龍管道預制直埋PERTⅡ型保溫管也稱為PERTⅡ型供熱管,是一種PERTⅡ型工作管(采用耐熱聚乙烯(PE-RT II)管材)、保溫層(采用硬質聚氨酯泡沫塑料)、外護管(采用高密度聚乙烯)為一體的工廠預制產品。
PE-RTⅡ產品應用于冷熱水管道優勢
1、優異的耐低溫脆性。因PE-RTⅡ為聚乙烯分子結構相似,所以在耐低溫脆性方面較PPR有很大改善。PPR耐低溫脆性為+5℃,而PE-RTⅡ型耐低溫脆性為-40℃,在國內的冬天環境下一般不會出現低溫脆性問題。
2、耐高溫性能,較PPR在乃高溫性能方面也有了較大提升,PPRzui高長期耐高溫性能為70℃,PE-RTⅡzui高長期耐高溫性能為80℃。
3、承壓性能優越,在相同的使用條件下,因PE-RTⅡ管材設計壓力更高,承壓能力更優越,所以在相同承壓條件下,采用PE-RTⅡ管材壁厚較薄,通徑更大,流量更足。
4、產品的柔韌性較好,可進行多種連接方式連接,使產品在施工更方便、省時。
PE-RTⅡ產品應用于二次熱力管網優勢
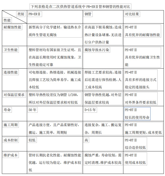
1、以塑代鋼,節能節材;
2、預置保溫管道,輸送過程中熱能損失小,節能;
3、新型高分子化學建材,輸送熱水介質終生管道無腐蝕;
4、使用壽命長達50年;
5、環保綠色,材料可回收;
6、施工工藝簡單、快速,系統密封性好;
7、塑料管道柔性好,可以減少管件使用,降低施工成本。
塑料埋地二次熱力管網的產品結構產品結構一般分為三層;
內層:為承壓塑料管道,要求具有優異的高溫耐壓能力(如PE-RTII管道)
中間層:為發泡保溫層(如PE+EVA閉孔發泡材料,或聚氨酯PU發泡)。要求具有優異的保溫性能,導熱系數可低至0.032W/mK。
外層:為保護層,為HDPE單壁波紋管或HDPE薄壁管。

